院长信箱
首页
院情概况
我院简介
现任领导
人才队伍
组织机构
内设机构
院属科研机构
组织机构
科研管理
科研成果
学科建设
科技奖励
党建工作
党建动态
专题专栏
党风廉政
学会工作
合作交流
计财管理
财政法规
工作流程
公示公开
乡村振兴
草食家畜
期刊介绍
投稿须知
电子期刊
科研管理
科研成果
学科建设
科技奖励
当前位置:
首页
->
科研管理
->
科研成果
-> 正文
科研成果
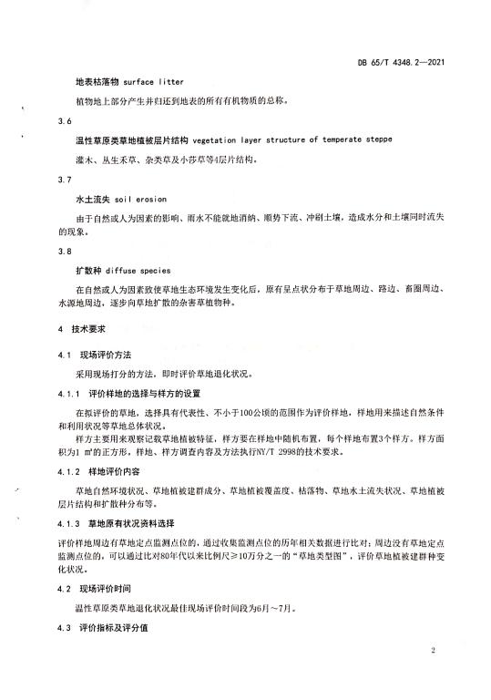
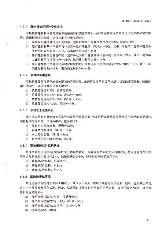
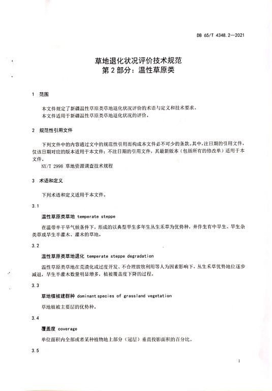
草地退化状况评价技术规范 第2部分:温性草原类
来源:草业所
发布时间:2021-09-07