高海拔动物的生态环境适应性是一个复杂而漫长的选择或进化过程,可能涉及机体多个基因或外部环境之间的相互作用等。藏西北白绒山羊主要分布于青藏高原羌塘草原上,对高寒、低氧和强紫外线等极端生态条件具有较强的适应性,其羊绒细度、均度和心肌组织发育等生产性能和体况指标均优于国内其他绒用山羊品种。揭示藏西北白绒山羊绒毛纤维直径和抗逆性能等表型特性的遗传调控机制,对西藏乃至国内其他绒山羊绒毛纤维品质提升和家畜环境适应性能的改良均具有重要借鉴意义。
2023年8月1日,BMC Genomics在线发表新疆畜牧科学院畜牧研究所国家绒毛用羊产业技术体系岗位科学家付雪峰研究员团队题为“Drivers of plateau adaptability in cashmere goats revealed by genomic and transcriptomic analyses”的研究论文。

该项研究,以32只藏西北白绒山羊和32只疆南绒山羊为研究对象,基于血液基因组重测序及分析,发现自然选择或人为驯化导致了两个品种间基因组结构呈现显著差异;共定位到了与环境适应相关的1161个潜在受选择基因(PSGs),包括7个心肌发育相关基因、2个色素沉着相关基因、27个毛囊/毛发生长相关基因,以及13个癌症发生相关基因等(详见图1)。全基因组关联分析(GWAS)进一步筛选出了与山羊绒平均纤维直径(MFD)性状显著相关的SNPs,且发现藏西北白绒山羊羊绒纤维直径较疆南绒山羊更细,这也可能是藏西北白绒山羊能够更好适应青藏高原寒冷环境的进化表征(详见图2)。通过皮肤组织转录组测序及分析,发现24个差异表达的KRTs和KRTAPs基因广泛富集于角蛋白纤维和中间丝纤维蛋白,且这些基因在藏西北白绒山羊皮肤组织中的表达量显著低于疆南绒山羊(log2FC >2),这也进一步解释了为什么藏西北白绒山羊羊绒质地更细腻(详见图3)。
此外,在众多PSGs中,位于22号染色体上MITF基因的X1、X2、X3、X4和X5-1-3外显子及中间内含子区域的SNPs突变,进而调控该基因的剪切和表达模式及表达量,从而影响了不同品种绒山羊皮肤组织中黑色素的生物合成水平以应对极端生态环境。该结果为解析绒山羊绒用性能和环境适应性的分子调控机制提供重要参考依据(详见图4)。

图1 藏西北白绒山羊和疆南绒山羊全基因组重测序分析
(A):32只藏西北白绒山羊和32只疆南绒山羊的分布情况;(B)64个基因组重测序样本的PCA分析;(C)64个基因组重测序样本的系统发育分析;(D)两个品种间的Fst分析。

图2 筛选与绒山羊羊绒纤维直径相关的SNPs
(A):藏西北白绒山羊和疆南绒山羊羊绒纤维直径表型对比;(B):羊绒纤维直径表型的GWAS结果和关联候选基因的Fst分析结果。

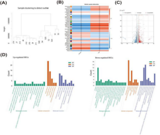
图3 藏西北白绒山羊和疆南绒山羊皮肤转录组分析
(A):两个品种皮肤转录组样本的聚类分析(J:疆南绒山羊样;S:藏西北白绒山羊样本);(B):皮肤组织基因表达模式分析;(C):疆南绒山羊(J)与藏西北白绒山羊(T)皮肤转录组比较分析;(D):差异基因的功能富集分析。

图4 MITF基因中的突变与山羊皮肤组织中黑色素合成的潜在关联
(A):22号染色体的Fst分析结果以及MITF基因不同剪切体在两种绒山羊皮肤组织中的表达模式;(B):黑色素合成途径;(C):MITF基因的Fst分析。
该研究得到国家重点研发计划国家重点研发计划(2021YFD1200902)、新疆维吾尔自治区创新环境(人才、基地)建设专项(2021D04008,2020Q035)等项目资助。
文章链接:https://doi.org/10.1186/s12864-023-09333-1